会议背景
当前,我国消费品行业正处于高速扩容与品质提升的关键阶段,服装鞋帽、日用快消、时尚零售等领域品牌密集度高、市场流通快、消费者关注度大,已成为商标使用与品牌竞争的核心场景。与此同时,商标法修订工作正稳步推进,此次修订重点聚焦解决实践中的突出问题,拟进一步强化商标使用义务、明确恶意注册与商标囤积的规制路径、加大驰名商标跨类保护力度、提高侵权惩罚性赔偿数额,并完善商标无效宣告、侵权纠纷处理等程序规则。
然而,消费品市场的商标侵权形态也在持续迭代升级。随着电商直播、跨境电商等新业态的融合发展,商标侵权行为呈现出隐蔽化、链条化、技术化的新特征。传统的傍名牌、恶意注册、旧货翻新、电子标识侵权、平台化售假等问题依然严峻,而利用深度仿冒、域名抢注、跨境灰色通道、包装装潢混淆、直播带货中的“擦边球” 等方式实施的新型侵权则愈发猖獗,给企业品牌管理与权利保护带来严峻挑战。面对上述新型疑难问题,司法实践中关于混淆可能性的认定标准、合法来源抗辩的适用边界、驰名商标保护的具体条件、惩罚性赔偿的裁量尺度等核心争议点仍需进一步统一和明确。如何构建全链条商标维权体系,如何精准适用司法规则提升保护实效,均成为行业亟待破解的关键课题,值得深入探讨。
会议信息
主办单位:厦门大学知识产权研究院、知产财经
会议时间:2026年4月11日(周六) 13:30-17:20
会议地点:福州-西湖大酒店
详细地址:福建省福州市鼓楼区湖滨路158号(近地铁屏山站B口,公交九彩站)
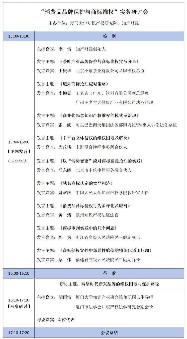
会议日程

报名方式
1.点击链接参与报名:https://jsj.top/f/uYTj7f
2.扫描下方二维码填写报名信息

温馨提示:报名审核通过后,我们将在会议开始前以邮件或短信通知形式发送您本次会议资料等信息,请各位参会嘉宾持邮件/短信通知进出会场!如有任何问题,请联系会务组:13716798224(同微信)





京公网安备 11010502049464号