卢海君 对外经济贸易大学法学院教授,博士生导师
王芷若 对外经济贸易大学法学院博士研究生
一、问题的提出
人工智能技术正在深刻重塑各行业的生产范式与运行逻辑,尤其是AI智能体(AI Agent)[1]对智能终端中的应用进行深度嵌入,已成为新一轮智能化技术演进的关键趋势。为充分释放大模型的技术潜能,智能终端厂商正推动AI能力向硬件架构与操作系统层面下沉,依托“系统级AI”[2]的跨应用协同调度能力,实现搜索、通信、支付及应用分发等多元任务的一体化执行。随着“AI手机”概念走热,传统以应用为中心的权限结构,正逐步被以AI为核心的系统级协调机制所重构。AI不再以独立应用(App)的形态存在,而是嵌入系统底层,作为统一的行为编排中枢与资源调度引擎,主导终端系统的运行逻辑与复杂任务的执行流程。这种技术下沉与深度集成,显著优化了用户的全链路交互体验:系统级AI可在单一指令触发下,自动完成应用下载、扫码支付、转账确认、信息读取与发送等多环节的流程闭环。与此同时,终端AI智能体所获取的权限范畴远超普通应用,其权限矩阵通常涵盖无障碍权限、屏幕内容识别、界面语义解析以及跨应用自动化操作等核心能力。系统级AI作为终端“总调度者”的技术特性,使其行为天然突破传统应用层的权限边界,对既有移动互联网治理体系的两大制度性假设形成冲击:一是竞争主体处于同一层级,且拥有对等权限;二是各应用能自主管控其数据资源,并维持相对封闭的数据空间。随着“系统级AI”逐步介入支付、金融等更多高敏感、高风险场景,其具备的“超应用授权行为能力”可能引致数据安全、财产安全、隐私泄露、用户权益受损、越权操作及不正当竞争等一系列法律风险。鉴于此,本文拟以典型应用场景为切入点,从公平竞争的视角展开分析,进而探索构建适配终端AI智能体技术应用的治理框架与规则路径。
二、终端AI智能体技术应用破坏公平竞争的风险
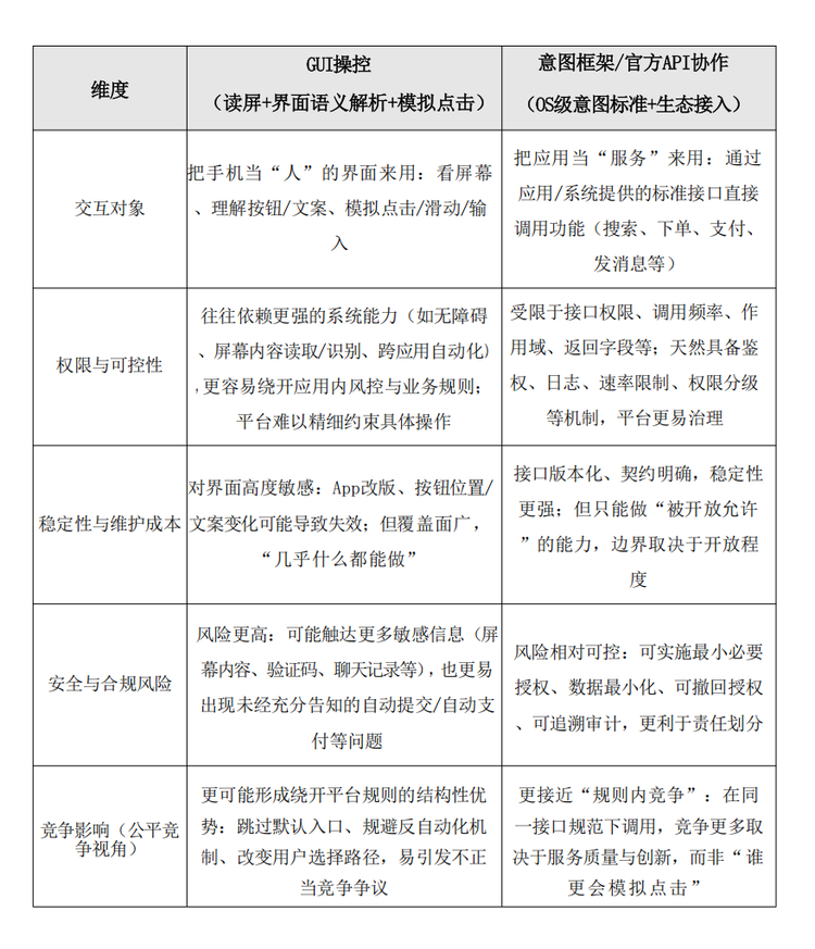
当前,AI智能体“接管”手机操作的技术路径主要分为三类:其一是GUI操作路径,即通过屏幕内容识别与界面语义解析技术,结合无障碍权限调用或事件注入等方式,模拟人工点击、输入等交互行为,以此实现跨应用自动化操作能力;其二是意图框架路径,由操作系统搭建系统级意图标准体系与统一接入接口,生态内应用通过官方API或SDK形式开放可调用功能模块,当系统捕捉到用户显性或潜在意图后,将按预设标准完成意图分发、应用能力匹配与全流程服务编排;其三是A2A(Agent-to-Agent)多智能体协作路径,强调将任务拆解为多个智能体之间的分工协作与流程编排,联动伙伴智能体的功能优势完成服务闭环。现阶段,AI智能体“接管”手机操作仍处在探索试验期,业界主流的GUI操控、意图框架/API协作与A2A协同等技术路线尚未定型。未来,随着终端系统算力升级、生态接口规范化建设与安全治理体系的迭代完善,不排除衍生出新的技术方案或多路径融合的混合形态。
第一种技术路径的优势在于应用覆盖面广,但因其对持续读屏与高敏交互权限的依赖,存在较高的越权操作与隐私泄露风险,且在事后审计环节中,证明“操作行为源自用户授权”的难度更大。第二种技术路径的实施,通常需要应用侧的接入与许可,相较第一种路径,权限边界更清晰,行为可追溯性和可审计性更强。第三种技术路径的核心在于技术能力的供给与协同服务,因不直接触及终端核心权限与用户敏感数据,所涉法律风险相对最低。鉴于此,本文将聚焦前两种技术路径展开重点分析。前两种技术路径的核心区别如下图所示:

终端AI智能体的权限获取模式又可分为“端侧赋能”与“云端代理执行”两种路径。[3]前者由终端厂商通过专属技术通道,为智能体提供跨应用调度与自动化操作能力;后者则是由云端智能体在服务器侧通过账户授权、官方开放接口或远程自动化链路代替用户完成操作任务。从权限属性来看,“端侧赋能”模式通常能使AI智能体获取系统级权限,从而深度介入终端底层功能调度。相较之下,“云端代理执行”模式严格来说并未直接获取终端系统级权限,而是通过账号验证、接口调用或远程控制等方式在云端替代用户完成操作,对终端本地的权限依赖程度更低。若终端AI智能体逐步演化为终端服务的统一交互入口,使用户无需进入应用前台界面即可完成各类操作,并在此过程中形成对流量入口、交易链路或数据回流的事实控制,则可能对应用端既有的商业模式与竞争利益形成挤压,进而在不当截流、替代默认入口、规避平台规则或削弱竞争对手交易机会、妨碍破坏应用运行、数据侵权等特定情形下引发不正当竞争风险。
我国《反不正当竞争法》(2025年)规制互联网领域不正当竞争的主要条款为第十三条(通常被称为“互联网专条”),依据该规定:
经营者利用网络从事生产经营活动,应当遵守本法的各项规定。
经营者不得利用数据和算法、技术、平台规则等,通过影响用户选择或者其他方式,实施下列妨碍、破坏其他经营者合法提供的网络产品或者服务正常运行的行为:
(一)未经其他经营者同意,在其合法提供的网络产品或者服务中,插入链接、强制进行目标跳转;
(二)误导、欺骗、强迫用户修改、关闭、卸载其他经营者合法提供的网络产品或者服务;
(三)恶意对其他经营者合法提供的网络产品或者服务实施不兼容;
(四)其他妨碍、破坏其他经营者合法提供的网络产品或者服务正常运行的行为。
经营者不得以欺诈、胁迫、避开或者破坏技术管理措施等不正当方式,获取、使用其他经营者合法持有的数据,损害其他经营者的合法权益,扰乱市场竞争秩序。
经营者不得滥用平台规则,直接或者指使他人对其他经营者实施虚假交易、虚假评价或者恶意退货等行为,损害其他经营者的合法权益,扰乱市场竞争秩序。
按照上述规定,流量劫持、干扰破坏、恶意不兼容、损害合法数据权益及滥用平台规则等都可能构成不正当竞争行为。该“互联网专条”,既结合过往成熟司法实践,明确列举了若干典型的网络不正当竞争行为,且存在兜底条款,以应对数字经济背景下层出不穷的新型网络竞争行为。同时,其在第一款明确宣示,经营者利用网络从事生产经营活动,应遵守《反不正当竞争法》的各项规定,从法律解释层面而言,当然包括作为基本原则条款的第二条[4]规定。
(一)电子商务场景
电商平台通过数字基础设施与平台规则,对用户、商品供给、交易履约等核心要素进行整合与组织:一方面通过搜索推荐、支付结算、信用评价、纠纷处理、物流与风控等机制降低交易成本、提升匹配效率;另一方面在流量与数据循环中形成规模化、可迭代的交易组织能力,构筑核心竞争壁垒。其商业变现以基础服务收费为核心,叠加广告、技术工具、会员等增值服务,并延伸金融、物流等衍生业务,形成综合生态。按运营形态可分为三类:以撮合交易为主的平台型电商、自营备货与履约的自营型电商,以及覆盖金融、物流、会员等的生态化模式。其中,平台型电商为典型多边市场,不直接买卖商品、不持有货权,通过规则与数字基建为商家与消费者提供信息、撮合、支付、评价、调处、风控等服务,收益包括佣金、服务费等基础收入,广告、运营工具等增值收入,以及金融、物流、会员等生态延伸收入。上述变现机制的有效运转,高度依赖用户通过平台前端入口完成浏览、搜索、下单与支付等交互行为,平台基于该交互过程沉淀用户注意力与行为数据,进而转化为可分配、可变现的流量资源,这便是电商平台商业模式的底层逻辑。
若系统级AI智能体能够通过单一指令触发,替代用户完成选品、比价、下单、支付及售后等全链路交易操作,将直接弱化用户对平台前台界面的访问与停留行为,导致平台对“入口把控—注意力沉淀—流量分配”链条的控制力下降,进而压缩广告营销及各类基于流量的增值服务收益空间。进一步分析,在跨平台应用场景中,智能体可对商品曝光顺序、交易转化路径进行自主重构,可能打破商家对特定平台的流量依赖惯性;在特定情形下,其自动化操作还可能削弱电商平台的既有排序规则、风控体系与交易治理机制的实际约束力,对平台既定交易秩序与商业模式的稳定性造成冲击。极端情况下,这种技术中介的替代效应可能引发交易链条的结构性重构,其“去中间化”趋势甚至可能颠覆现有电商平台的底层商业逻辑与运营模式。
2025年11月4日,亚马逊公司(Amazon.com,Inc.)向美国加州北区联邦地区法院对PerplexityAI公司(Perplexity AI,Inc.)提起诉讼。该案集中体现了电子商务领域中,围绕AI智能体利用系统级权限调用应用功能所引发的新型法律争议,具有极强的行业标杆意义。该案核心争议指向Perplexity旗下AI浏览器Comet的自动化操作行为:该产品通过技术手段伪装成人类用户以规避亚马逊平台检测,代用户在亚马逊平台完成下单等交易操作。基于此,亚马逊提出多项指控:其一,被告行为违反《计算机欺诈与滥用法案》(CFAA),构成未授权访问与欺诈性操作,涉嫌突破平台访问权限边界[5];其二,违反亚马逊服务条款中关于禁止使用未授权自动化工具及数据抓取的有关规定[6];其三,通过伪装身份、规避检测的方式,损害用户体验与数据安全;其四,不当挪用亚马逊Prime会员权益。据此,亚马逊要求禁令救济与损害赔偿。而被告则认为:Comet是用户授权的合法代理,且用户数据在本地存储,安全合规;亚马逊系利用市场支配地位“霸凌”初创企业,限制用户选择与创新;AI代理应享有与人类助手同等的访问权。
2026年3月9日,针对 Perplexity AI 的 Comet 浏览器 AI 代理未经授权访问亚马逊密码保护区域的行为,美国加州北区联邦地区法院签发初步禁令,责令其立即停止相关访问活动。[7]法院认为,根据《计算机欺诈与滥用法案》和《加利福尼亚州计算机数据访问与欺诈综合法案》的相应规定,平台对其计算机信息系统享有排他性控制权,基于该控制权,任何主体在未经授权的情形下均不可访问其计算机信息系统,因此,只要AI智能体未经授权对平台受保护区域进行访问均为违法。事实上,智能体的行为即便经过用户的授权,但平台基于竞争利益保护、数据权益保护、计算机系统安全利益保护等,仍有权禁止AI智能体未经授权的访问行为。因此,AI智能体的访问行为通常需要用户、平台的双重授权,另外,AI智能体获得访问权限还需要遵循现行法律的其他相关规定。值得注意的是,在此案中,存在被告在多次收到通知后,仍蓄意将自动化智能代理浏览器“伪装”成人类用户,规避亚马逊的技术屏障,未经亚马逊许可访问私人客户账户的情形。此“伪装”行为仅为被告未经授权对原告计算机系统进行访问的一种方式,原告在诉状中对该“伪装”行为进行了陈述,但法院在裁定中并未提及“伪装”一词,更未将“伪装”行为作为认定被告行为违法的前提条件。实际情况是,被告AI智能体是通过 Perplexity 的 Comet 网络浏览器部署的,也即, Perplexity 的 Comet 网络浏览器是被告AI智能体的部署方式与载体,有观点将此种部署方式界定为“伪装成浏览器”[8],实际上是对AI智能体部署方式的不恰当描述。
该案中,双方当事人争议的核心问题之一,便是AI智能体的越权行为是否破坏公平竞争秩序。就此问题:
首先,AI智能体之所以能够在电商场景中实现自动选品与下单,核心依赖于对用户偏好与交易情境的识别、分析及预测。该能力的形成与迭代,必然以商品信息、平台交易规则及用户行为数据的获取、处理与沉淀为前提。其数据来源具有多元性,既可能源自单一平台,也可能来自跨平台信息整合。数据作为数字经济时代的核心生产要素,已成为平台构建竞争优势的重要基础。现行《反不正当竞争法》已对“其他经营者合法持有的数据”[9]设置了反不正当获取与使用的规范边界,禁止以欺诈、胁迫、避开或者破坏技术管理措施等不正当方式获取、使用数据并据此损害他人合法权益、扰乱竞争秩序。从技术路径来看,不同操作模式对应的合规风险存在显著差异:若AI智能体通过平台开放的官方API接口,在授权范围内调用功能模块,并严格恪守接口调用规则与数据使用限制,其合规风险相对可控;但若智能体主要依赖基于GUI的视觉识别与自动化操作,在未获得平台有效授权的情况下、或通过规避平台技术管理措施的方式,触达、提取或再利用平台控制的数据资源与交易能力,则可能落入前述“以不正当方式获取、使用数据”的规制射程,面临法律风险。
其次,当AI智能体以系统级统一入口的形态,替代用户进入平台前台完成浏览与交易时,平台赖以实现用户注意力聚合、内容精准触达与流量分配的核心运营机制将被显著弱化。这一变化不仅直接挤压平台以广告投放、资源位租赁为核心的流量变现空间,还会冲击依附于前台交互行为形成的数据反馈闭环与运营服务收入。在特定情形下,如智能体通过统一入口对交易路径实施寄生式搭便车行为,擅自截留平台既有交易流量、转移交易机会或侵占商业利益,其行为已具备不正当竞争的核心特征,从而构成不正当竞争行为。
再次,若系统级AI智能体在未经授权或以避开、破坏技术管理措施等不正当手段介入平台交易链条,使用户无需进入、或显著减少进入平台前台界面,即可完成检索、下单、支付与售后等核心环节,将直接削弱平台对其网络服务的展示逻辑、交互路径与规则体系的有效执行。当平台的广告展示、会员转化、资源分发等经营环节因该替代行为无法按预设方式实现,进而导致平台核心服务功能的价值发挥受阻时,该行为在法律性质上,可能构成对他人合法提供的网络产品或者服务“正常运行”的实质性妨碍,落入《反不正当竞争法》“互联网专条”的规制范畴。
需要强调的是,此处所称“正常运行”,并不限于物理意义上的系统可用性(如服务器稳定、代码无故障等),更涵盖网络服务实现其基本功能与正当经营目的所必需的运行状态。判断某一行为是否构成不正当竞争,仍应结合行为的主观不当性、客观损害后果及对市场竞争秩序的影响进行综合评价。优酷信息技术(北京)有限公司诉北京暴风影音科技有限公司不正当竞争纠纷案[10]已明确界定了“妨碍、破坏其他经营者合法提供的网络产品或者服务正常运行”行为的内涵与外延。该案中,暴风影音通过“暴风盒子”插件屏蔽优酷视频的片前广告、绕过广告播放机制,使用户无需观看广告即可直接播放视频。法院审理认为,优酷“免费视频+广告”的模式是合法商业模式,广告收入作为其核心盈利来源,是支撑平台内容采购与平台运营的关键基础。暴风影音的广告屏蔽行为虽未对优酷服务器、软件代码等物理层面造成破坏,但直接切断了其盈利链条,导致用户流量变现能力丧失,属于“破坏网络服务正常运行”的不正当竞争行为。该裁判逻辑可类比适用于AI智能体的相关行为分析:AI智能体的自动化操作虽可能并未对应用程序的物理层面造成破坏,但通过替代用户前台交互、截留流量、规避平台变现机制等方式,同样会导致平台用户流量变现能力受损,破坏其合法商业模式的正常运转。据此,若AI智能体的此类操作未经平台合法授权,则属于“破坏网络服务正常运行”的行为,从而可能构成不正当竞争。
(二)应用分发场景
在应用分发领域,终端设备厂商可能凭借对操作系统及底层资源的控制权,通过弹窗误导、风险提示、插入链接进行目标跳转等手段,干预第三方应用商店的可达性、默认入口配置及分发链路完整性,进而侵害用户自主选择权与第三方分发渠道的合法经营权益,此类行为在司法实践中多被认定构成不正当竞争。[11]在AI手机(助手)出现之前,终端设备厂商已经借助底层技术优势,对第三方应用商店实施不当干扰,具体表现为双重维度:一是技术层面的直接妨碍,通过插入弹窗、诱导按钮、风险提示、插入链接进行目标跳转等方式,阻碍应用软件及第三方分发渠道软件的下载、安装和使用,并借机向自营渠道导流;二是规则层面的排他性限制,通过平台规则和上架限制等方式,禁止带有应用分发功能的软件入驻厂商应用商店。此种行为,本质上是利用底层技术优势,通过限制、损害其他经营者的软件功能与服务体验,来强化自身竞争优势,不仅有违《反不正当竞争法》第二条的规定,也属于《反不正当竞争法》第十三条第二款第(一)项所禁止的在他人服务中“插入链接、强制进行目标跳转”的行为,第(二)项所禁止的“误导、欺骗、强迫用户修改、关闭、卸载他人产品或服务”的行为,且可被第(四)项“其他妨碍、破坏他人网络服务正常运行”的兜底条款所涵盖。AI手机(助手)的出现,使上述不当干扰行为呈现出新的隐蔽形态——以“执行用户意图”的外观进行包装,从而提高了识别与规制难度。以应用分发场景为例,用户可能明确指令终端AI智能体“通过某第三方应用商店下载安装软件”。表面上AI仅在执行用户意图,但深度嵌入操作系统的大模型可能凭借系统级权限与底层调用优势,拒绝调起第三方应用商店,自动跳转至厂商自营应用商店页面,甚至以“更优方案”之名直接推送自营渠道的应用安装包。在缺乏信息披露或未提供可逆选择的情形下,用户易将其误认为中立的技术优化方案,难以觉察厂商背后的自我优待[12]动机与利益驱动,此种行为本质上是传统导流行为在AI时代的升级。此类“以技术与规则构筑封闭生态、限制替代性分发及支付方式”的竞争关切,已在域外诉讼中被集中呈现:例如,澳大利亚联邦法院在EpicGames,Inc.诉Apple Inc.一案中,围绕Apple对iOS系统应用分发与应用内支付的排他性限制,作出了不利于Apple的司法认定,明确该类行为构成对市场竞争的实质性削弱,为AI时代应用分发领域的竞争秩序规制提供了重要参照。
从竞争法与反不正当竞争的分析与评价框架来看,此类行为的核心争议并非竞争主体间的“能力差异”本身,而在于终端厂商将其对操作系统底层资源与权限配置的控制力,转化为对用户决策路径的结构性限制。基于此种结构性限制,终端AI智能体利用其对设备底层的独占访问权,在应用分发等关键链路中,绕开并替代用户的真实意愿作出选择,不仅可能侵害用户的知情权和自主选择权,还会实质性改变应用分发平台市场的竞争格局与公平条件。按照《反不正当竞争法》互联网专条关于“妨碍、破坏其他经营者合法提供网络产品或服务”的规制逻辑,此类通过技术手段干预用户选择、削弱竞争对手服务可达性与展示机会的行为,已具备不正当竞争的嫌疑。从行为本质分析,其并非通常意义上的中立技术优化,而是终端厂商借助系统底层资源优势实施的“隐性流量劫持”[13]和“搭便车”行为,本质上更趋近于通过系统权限实现的“隐性导流/入口挪移”。这不仅侵害了用户知情权和自主选择权,也破坏了应用分发市场的公平竞争秩序,通过结构性优势排除、限制竞争对手以形成市场壁垒,具有典型的排除、限制竞争效应,理应纳入反不正当竞争法规制范畴。
(三)社交软件场景
随着互联网技术及应用生态的持续迭代,社交软件的功能边界已显著外扩,不再局限于即时信息传递,而是从单一通讯工具升级为融合社交互动、办公协作、金融支付、生活服务、内容娱乐等多元功能的综合平台,覆盖个人与企业的全场景需求。与之相适应,为保障平台数据安全和系统稳定运行,社交软件运营者有必要对其产品与服务的运行规则、接口调用规范、数据访问权限与用户行为边界实施统一、规范的管控。其中,对平台数据的有效掌控、软件功能的正常发挥、用户操作的真实性核验及全流程安全防护,共同构成社交软件产品的核心经营利益。终端AI智能体若未经社交软件运营者授权,基于屏幕内容识别、界面语义解析等技术实施自动化操作,且该操作超出合理必要范围,将可能对上述核心利益造成实质性损害,破坏社交软件服务的正常运行逻辑与商业闭环。综合来看,终端AI智能体未经授权的自动化操作可能具有以下法律风险:
其一,可能侵害平台合法数据权益。系统级AI具备远超普通应用的底层权限。依托该权限优势,终端AI智能体可实现应用界面自动点击、文字内容识别、支付二维码调取、指令生成等操作,甚至能将屏幕内容上传至终端厂商服务器。此类行为直接绕过应用原生的隐私保护与权限管控机制,导致应用运营者无法知悉数据被读取、处理、传输的具体范围、方式及流向,进而产生实质性的越权及失控风险,对平台数据权益构成直接威胁。
其二,可能破坏移动互联网时代基于平台担责的监管逻辑。在移动互联网治理体系中,应用内数据的控制权及相关衍生权益归属于平台,该制度安排不仅因数据关涉平台核心竞争利益,更在于契合“权责对等”的底层监管逻辑——现行法律通过明确数据权限划分,将数据安全、个人信息保护等监管责任锚定至平台。因此,若终端AI智能体可跨应用对平台内数据进行自动访问与处理,不仅有损竞争对手的核心竞争利益,更具危害的是,此类数据收集行为完全游离于应用层监管体系之外,直接割裂了现行法律治理的逻辑链条。例如,用户通常以应用程序为单位进行隐私授权,但系统级AI调用的是系统级权限,应用既无法拦截相关操作,也难以核查其是否超出用户授权范围,进而形成监管黑箱。最终导致平台在法律层面负有个人信息保护、网络安全等法定责任,技术层面却因终端AI智能体的介入而丧失相应管理能力,陷入“权责失衡”的困境并引发潜在损害。
其三,可能替代用户真实意愿与操作,损害竞争对手的合法竞争利益。在腾讯诉百豪、古馨公司“多多抢红包”“红包猎手”不正当竞争纠纷案[14]中,被告软件调用安卓无障碍服务与通知权限,监听QQ红包消息,通过模拟人工点击实现“自动抢红包+自动回复”功能,部分软件版本还采取收费模式。法院审理认为,被告行为改变了QQ红包的获取方式,以非真实用户点击指令与QQ服务器交互,破坏了“手动点击、公平随机”的红包机制,架空了抢红包的社交娱乐属性,削弱了腾讯的流量聚合优势。尽管无障碍服务存在正当使用场景,但若被异化使用、超出辅助功能范畴,即不应认定为技术中立。从本质而言,被告行为属“寄生式”运营,依托QQ生态获利,既损害了腾讯的竞争性利益,又剥夺了未使用该类软件用户的公平参与机会,扰乱了市场竞争秩序,被认定构成不正当竞争行为。依据该案的裁判逻辑及判决要旨,即便终端AI智能体获得了用户授权,仍可能破坏竞争对手通过合法经营形成的竞争利益、交易机会与正常经营秩序,进而产生构成不正当竞争的法律风险。
三、终端AI智能体时代的公平竞争责任重构与规范治理路径
如前文所述,终端AI智能体的代理行为未必能真实反映用户意愿[15]。若代理行为背离用户的真实意思表示,尤其在扫码支付、转账指令、验证码输入等高风险场景,将引发巨大安全隐患。此种风险表面上属于公法领域的监管风险,实则当此类高风险操作处于失控状态,往往会间接妨碍、破坏其他经营者合法提供的网络产品或服务的正常运行,从而可能构成不正当竞争行为。进一步而言,即便终端AI智能体的代理行为反映了用户真实意愿,但如前文所述,其仍可能侵蚀竞争对手通过合法经营积累的竞争利益、交易机会,扰乱正常经营秩序,进而构成不正当竞争行为。需特别指出的是,终端AI智能体深度嵌入硬件及操作系统层面时,若存在监管疏漏,极易形成对市场竞争的结构性限制。因此,面对上述复合型风险,单纯依赖传统的应用层治理模式,势必不足以应对系统级AI可能引发的系统性、结构性越权问题及竞争秩序冲击。鉴于此,终端AI智能体时代的公平竞争治理,须从更底层的权限结构重塑入手,构建起覆盖系统层、应用层与AI层的整体性治理框架,实现对各类风险的精准规制与源头防控。
首先,须构建系统层与应用层之间刚性化、可验证的技术隔离机制。
通过“权限边界固化、访问路径管控、数据流转审计”三重架构,明确操作系统与应用程序的权责边界,确保操作系统仅能在应用程序明确授权的范围内提供基础运行支持。即便涉及系统级AI的权限接管,也不得在应用不知情、未授权的情况下,通过钩子函数[16]、内核级接口、后台进程注入等隐蔽技术手段,非法访问应用界面元素或侵入数据空间。该技术隔离机制需以“最小必要权限”为核心设计原则,形成双重防护与全链路追溯体系:一方面,通过硬件级隔离与软件级防护的双重保障,从技术层面阻断操作系统“越权穿透”应用层的可能路径;另一方面,建立全链路审计日志与异常行为告警机制,对系统层访问应用资源的操作进行实时监控、全程追溯,确保所有跨层访问行为均有据可查、可追溯。此举具备多重价值:既能从源头防范因“系统级越权”引发的应用数据泄露、功能被篡改、用户隐私被窃取等风险;又能契合《网络安全法》《数据安全法》中关于“数据分类分级保护”“个人信息安全保障”的合规要求;同时为应用生态的公平竞争提供技术支撑,遏制操作系统凭借底层权限优势获取应用核心数据、干预应用正常运行的不正当行为,保障开发者与用户的合法权益,最终构建安全、透明、可信的数字生态环境。
其次,须以风险为导向,建立科学完善的终端AI智能体权限分级分类管理制度。
其一,构建终端AI智能体的治理体系,亟需确立以“风险导向”为核心的权限分级分类管理规则,通过明确权限边界、规范授权流程、强化监督问责,从制度层面防范因权限滥用引发的数据泄露、权益侵害及公平竞争秩序受损等风险。具体而言,应基于“技术能力侵入性、数据接触敏感性、潜在损害严重性”三维评估模型,对终端AI智能体的各项权限进行精准风险定级与清晰界定。其中,读取屏幕内容、无障碍操作、界面语义解析等直接触及应用核心数据与用户隐私的权限,应纳入高风险权限范畴进行严格管控。究其根本,此类权限若缺乏有效规制,易导致终端AI智能体在用户或应用不知情的情况下,非法捕获界面交互信息、解析应用功能逻辑、攫取敏感操作数据,既可能突破前文所述系统层与应用层的技术隔离边界,也可能沦为数据窃取、权益侵权及不正当竞争的工具。
其二,为实现高风险权限的全流程管控,需明确两项核心治理要求。一是保障权限告知的“充分性与独立性”:终端AI智能体厂商在申请高风险权限时,须以单独弹窗、书面提示等区别于常规权限申请的醒目形式,向用户完整说明权限用途、数据处理范围、潜在风险及拒绝授权的后果,严禁通过模糊表述、捆绑授权等方式变相剥夺用户自主选择权。二是强化授权行为的“明确性与可撤销性”:高风险权限的授予必须基于用户单独同意(即“一事一授权”),禁止默认勾选、强制授权等操作,同时为用户提供便捷的权限撤回通道,确保用户可随时查看、修改或关闭已授予的高风险权限,保障授权的动态可控。
其三,需配套建立高风险权限动态监管机制。一方面,要求厂商完整留存权限申请、用户授权、数据使用及权限调用的全链路日志,确保权限调用行为可追溯、可审计;另一方面,由监管部门定期开展权限合规审查,对未依法履行告知义务、违规授予或滥用高风险权限的厂商,依法采取功能下架、行政处罚等惩戒措施。
再次,须贯彻协同治理理念,构建多维度、全链条的监管治理体系,形成治理合力。
其一,强化对终端厂商对终端AI智能体的权限管理与安全设计监督。监管部门需建立终端安全合规常态化审查机制,重点评估厂商权限管控机制的有效性和安全防护技术的可靠性。对未履行安全设计义务、存在权限滥用漏洞的厂商,依法采取责令限期整改、行政处罚等惩戒措施。
其二,深化对AI模型调用逻辑与自动化决策路径的审查。针对终端AI智能体的算法应用,明确厂商算法披露义务,要求其公开模型核心调用规则、数据输入范围与自动化决策逻辑,确保算法决策过程的透明性与可解释性,破解“算法黑箱”难题。审查重点聚焦于两方面:一是是否存在非法拦截应用数据、未经应用授权实施操作、干预应用正常运行等不正当竞争行为;二是自动化决策是否符合金融安全、市场公平、数据保护等监管要求。同时,建立算法备案与动态评估制度,对高风险场景的终端AI智能体模型实施重点监管,防范算法滥用引发的市场秩序混乱及权益损害风险。
其三,严格规范数据处理全流程,坚守法定原则与风险防控底线。终端AI智能体的所有数据处理行为,均需严格遵循《个人信息保护法》《数据安全法》等法律法规确立的“知情同意”[17]“最小必要”[18]“目的限定”[19]等核心原则,明确数据收集、存储、使用、传输的边界。对支付数据、金融数据等敏感信息,实施分类分级保护,要求厂商建立常态化数据安全风险评估机制与应急处置预案,提升风险应对能力。同时,强化数据处理行为的审计追溯,确保每一笔数据流转均有据可查,严厉打击非法获取、泄露、篡改、滥用数据的行为。
综上,唯有构建多维并行的协同治理模式,既压实终端厂商对终端AI智能体的权限管理与安全设计责任,又强化AI算法调用逻辑与决策路径审查,同时严守数据处理法定边界,确保终端AI智能体的所有操作均基于应用合法授权,在系统层、应用层与AI层之间形成清晰、可验证、可追责的权限边界,方能在技术演进过程中实现市场竞争秩序维护、用户权益保护与安全风险防控的协同保障。
结语
AI智能体在智能终端的深度嵌入与应用,虽为技术革新注入新动能,但其不当应用易引发破坏市场公平竞争秩序的潜在风险。对此类风险的防范,既可以通过依据《反不正当竞争法》《反垄断法》等竞争法规范开展事后追诉,更需聚焦终端AI智能体的系统级权限特征及潜在越权行为,构建前置性、针对性治理体系,实现源头防控。AI智能体虽为新事物,但依据现行法律规范中的监管锚点对其应用进行治理,仍具备较强的可行性与有效性。具体而言,个人信息保护、数据权益保障、数据安全防控、算法治理、支付安全及金融安全等现行监管框架,均可为终端AI智能体的开发与应用划定合规边界,其相关行为必须严格契合上述领域的监管要求。需明确的是,终端AI智能体带来的并非单一风险,而可能是系统性风险与结构性市场冲击。鉴于此,对终端AI智能体开发与应用的治理必须具备前瞻性。当具体而更具针对性的法律规范尚付阙如之时,算法透明及可解释性原则,数据处理中的知情同意、最小必要及目的限定原则,AI智能体权限获取的用户、平台双重授权原则以及平台内规则等软法之治均应被遵循。依托现行法律框架开展治理,可通过上述监管锚点的落地实施,实现对公平竞争市场秩序的反射性保护。此外,虽《反不正当竞争法》“互联网条款”系终端AI智能体应用公平竞争监管的核心依据,但该法第二条确立的诚信原则与公认商业道德,同样是互联网领域竞争规制的重要法源。依据该条款,经营者的生产经营活动必须恪守诚信原则及公认的商业道德。据此,即便终端AI智能体的开发与应用未落入“互联网专条”的明确规制范畴,若其违背诚信原则与商业道德,仍可依据该一般条款被认定构成不正当竞争行为。终端AI智能体的开发与应用,应将公平竞争理念贯穿算法及模型优化的全流程,从技术源头规避妨碍、破坏其他经营者合法提供的网络产品或服务正常运行的行为,实现技术创新与市场公平竞争的协同发展。
注释:
1 AIAgent(AI智能体)指能够自主感知环境、做出决策并执行行动的人工智能程序/系统。
2 系统级AI,是指深度嵌入操作系统和底层服务、能够统一调度终端功能、权限与应用,并以“系统行为”而非“应用行为”运行的人工智能架构。
3 朱俊熹:《揭秘AI手机的“上帝权限”,看其如何跨App替你操作》,载“蓝鲸科技”公众号2025年12月6日。
4 《反不正当竞争法》第二条:“经营者在生产经营活动中,应当遵循自愿、平等、公平、诚信的原则,遵守法律和商业道德,公平参与市场竞争。本法所称的不正当竞争行为,是指经营者在生产经营活动中,违反本法规定,扰乱市场竞争秩序,损害其他经营者或者消费者的合法权益的行为。本法所称的经营者,是指从事商品生产、经营或者提供服务(以下所称商品包括服务)的自然人、法人和非法人组织。”
5 See The Computer Fraud and Abuse Act (CFAA), codified at 18 U.S.C.§1030(a)(2).
6 “Your right to use the Services is personal to you. This license does not include any resale or commercial use of any Service or its contents; any collection and use of any product listings, descriptions, prices, or any other information; any derivative use of any Service or its contents; any downloading, copying, or other use of account information for the benefit of any third party; or any use of data mining, robots, or similar data gathering and extraction tools.”https://www.amazon.com/gp/help/customer/display.html?nodeId=508088,2025年12月28日最后访问。
7 See Amazon.com Servs. LLC v. Perplexity AI, Inc., No. 25-cv-09514-MMC (N.D. Cal. 2025) (order granting plaintiff’s motion for preliminary injunctive relief).
8 参见万江波:《Amazon诉Perplexity:AI代理通行证之争》,载《知产力》微信公众号2026年3月11日。
9 参见《反不正当竞争法》第十三条第三款之规定。
10 参见广东省高级人民法院(2018)粤民终137号民事判决书。
11 参见济南市中级人民法院(2022)鲁01民初1217号民事判决书。
12 苹果AppStore强制开发者使用其支付系统(抽成30%),同时对苹果自营应用(如AppleMusic)豁免部分规则,且在搜索结果中优先展示自营应用,对第三方应用设置上架壁垒。法院认定苹果利用市场支配地位实施自我优待,违反澳大利亚《竞争与消费者法》,判决苹果开放第三方支付通道,不得在搜索与上架规则中差别对待第三方应用。See Epic Games,Inc v. Apple Inc[2025]FCA900.
13 区别于在AI手机(助手)出现之前终端设备厂商基于底层的技术优势所进行的“显性”系统拦截导流行为。
14 腾讯诉百豪/古馨公司“多多抢红包”“红包猎手”不正当竞争案,参见杭州铁路运输法院(2020)浙8601民初1644号民事判决书;杭州市中级人民法院(2021)浙01民终10310号民事判决书;浙江省高级人民法院(2022)浙民申5195号民事判决书。
15 许可:《从亚马逊诉Perplexity案看AI智能体的雷池之界》,载公众号《数字经济与社会》2025年12月8日。
16 钩子函数(HookFunction)是操作系统提供的底层技术接口,本质是“拦截系统事件或应用程序调用”的技术手段,可用于监控、修改应用的界面交互、数据流转或功能执行(如拦截应用的界面渲染指令、数据存储请求)。从法律视角看,未经应用授权的钩子函数使用,可能构成《反不正当竞争法》第十三条规定的“妨碍、破坏其他经营者网络产品或服务正常运行”的不正当竞争行为,也可能违反《数据安全法》《个人信息保护法》中关于数据获取的合规要求。
17 参见《中华人民共和国个人信息保护法》第13条、第14条、第15条及第17条之规定。
18 参见《中华人民共和国个人信息保护法》第5条、第6条及《中华人民共和国数据安全法》第32条之规定。
19 参见《中华人民共和国个人信息保护法》第6条、第26条及《中华人民共和国数据安全法》第32条之规定。
附:准予原告申请临时禁令救济的裁定—美国加利福尼亚州北区联邦地方法院
案号:25-cv-09514-MMC
原告AMAZON.COM SERVICES LLC诉被告PERPLEXITY AI, INC
准予原告申请临时禁令救济的裁定
本院现审理原告 Amazon.com Services LLC 于2025年11月4日提出的"临时禁令救济申请"(以下简称"申请")。被告已提交答辩意见,原告亦就此作出回应。
本案于2026年3月6日依法定期开庭审理。Hueston Hennigan LLP 律师事务所的 Moez Kaba、Hagan Scotten、Christine Woodin、Lisa Chen 及 Youzhihang Deng 代表原告出庭;Quinn Emanuel Urquhart & Sullivan, LLP 律师事务所的 John Quinn、Daniel Posner 及 Jonathan Kim 代表被告出庭。
本院在审阅双方书面材料并听取庭审意见后,基于庭审记录中详述的理由,裁定如下。(注1:以下以摘要形式呈现的推理,绝非意图完整复述本院在庭审中就事实认定及法律结论所作的全部阐述。)
本案争议涉及被告 Perplexity AI, Inc.(以下简称"Perplexity")被指控未经授权,利用其 Comet 网络浏览器的代理型人工智能功能,访问原告 Amazon.com Services LLC(以下简称"亚马逊")网站的密码保护区域。亚马逊依据《联邦民事诉讼规则》第65条,申请临时禁令,要求禁止 Perplexity 使用人工智能代理访问亚马逊受保护的计算机系统(见申请书第2页第15至17行)。
一、法律标准
申请临时禁令的原告须证明:[1] 在实体方面胜诉的可能性;[2] 若无初步救济,遭受不可弥补损害的可能性;[3] 衡平因素有利于己方;以及[4] 发出禁令符合公共利益(Winter v. Nat. Res. Def. Council, Inc., 555 U.S. 7, 20 (2008))。或者,原告须证明就实体问题存在[1]重大争议,[2]硬性损害天平明显倾向原告,同时满足[3]不可弥补损害的可能性,以及[4]禁令符合公共利益(Alliance for the Wild Rockies v. Cottrell, 632 F.3d 1127, 1135 (9th Cir. 2011))。
(一)胜诉可能性
为支持禁令救济,亚马逊援引了 Perplexity 违反《美国法典》第18编第1030(a)(2)条及《加利福尼亚州刑法典》第502(c)(7)条的相关主张。
1. 联邦法律:18 U.S.C. § 1030(a)(2)
要证明违反第1030(a)(2)条,亚马逊须证明 Perplexity:(1)故意访问计算机;(2)未经授权或超出授权访问;(3)由此获取信息;(4)来自任何受保护计算机(若涉及州际或涉外通信);以及(5)在任何连续一年期间内,造成一人或多人合计不低于5,000美元的损失(LVRC Holdings LLC v. Brekka, 581 F.3d 1127, 1132 (9th Cir. 2009))。
本案中,亚马逊已提供有力证据,证明 Perplexity 通过其 Comet 浏览器,在获得亚马逊用户授权但未获亚马逊授权的情况下,访问用户的密码保护账户,从而获取用户私人亚马逊账户信息,并将该信息传输至 Perplexity 服务器以执行用户指定任务。此外,亚马逊提交的证据几乎无争议地证明,其为应对此类情况已支出远超5,000美元的费用,包括亚马逊员工开发工具以屏蔽 Comet 访问私人客户账户及检测未来未授权访问所花费的大量工时。
综合上述证据,本院认定亚马逊已证明其依据第1030(a)(2)条提出的主张在实体上胜诉的可能性(Facebook, Inc. v. Power Ventures, Inc., 844 F.3d 1058, 1068 (9th Cir. 2016))。(注2:本院注意到,美国最高法院在 Van Buren v. United States 案(593 U.S. 374, 392 (2021))中的附带意见对"损失"一词的范围有所限制,第九巡回法院在 hiQ Labs, Inc. v. LinkedIn Corp.(31 F.4th 1180, 1195 n.12 (9th Cir. 2022))案中亦在附带意见中述及此问题;然而,如庭审中详细讨论的,本院认定该问题很可能将以有利于亚马逊的方式得到解决。)
2. 州法律:加利福尼亚州刑法典 § 502(c)(7)
如前所述,亚马逊还援引了《加利福尼亚州刑法典》第502(c)条。该条款在相关部分禁止"故意且未经许可地访问或导致他人访问任何计算机、计算机系统或计算机网络"(加州刑法典第502(c)(7)条),并为遭受"因违反第502(c)条任何规定而导致损害或损失"的计算机、计算机系统或网络所有者提供民事救济途径(第502(e)(1)条)。基于上述关于第1030条的相同理由,本院认定亚马逊已证明其依据第502(c)(7)条提出的主张在实体上胜诉的可能性。(注3:此外,本院注意到,就第502条而言,目前不存在对"损失"定义提出质疑的案例。)
(二)不可弥补损害的可能性
其次,本院认定,若无临时禁令,亚马逊很可能遭受不可弥补的损害。Perplexity 已明确表示,若申请的救济未获准许,其将继续实施上述被质疑的行为(参见 Chegg, Inc. v. Doe, 2023 WL 7392290, at *8 (N.D. Cal. Nov. 7, 2023),认定持续的未授权访问与信息获取构成不可弥补损害;Facebook, Inc. v. Power Ventures, Inc., 252 F.Supp.3d 765, 782 (N.D. Cal. 2017),认定违反第1030条及第502条的未授权访问构成不可弥补损害)。
(三)损害衡平
亚马逊主张的损害主要包括 Comet 持续未经授权访问亚马逊受密码保护的网站及私人客户账户数据。Perplexity 则主张拟议禁令将使其丧失在人工智能辅助购物领域的先发优势、市场份额、商业声誉、用户群体,以及迭代改进 Comet 的能力,乃至数百万美元的 Comet 研发投资(见答辩书第24页第4至10行)。然而,正如亚马逊所指出的,即便亚马逊申请的救济获批,Comet 仍可访问亚马逊密码保护客户账户区域以外的整个互联网;且第九巡回法院已指出,"违法行为所导致的损失不应受到重大衡平保护"(Disney Enterprises, Inc. v. VidAngel, Inc., 869 F.3d 848, 867 (9th Cir. 2017))。
本院在识别禁令可能对被告造成的损害并与原告所受威胁加以权衡后(Los Angeles Memorial Coliseum Commission v. National Football League, 634 F.2d 1197, 1203 (9th Cir. 1980)),认定损害衡平因素倾向于亚马逊。
(四)公共利益
关于拟议禁令是否符合公共利益,Perplexity 主张禁令将有悖于公众对消费者选择权与创新发展的利益。然而,正如亚马逊所指出的,公众同样具有保护计算机免受未授权访问的利益(Power Ventures, 252 F.Supp.3d at 785)。因此,本院认定亚马逊已充分证明第四项必要要素。
二、保证金
Perplexity 援引《联邦民事诉讼规则》第65(c)条,请求本院在准予亚马逊申请的情况下,命令亚马逊缴纳至少十亿美元的保证金,理由是 Perplexity 作为公司的市场估值及其在 Comet 方面的财务投入(见答辩书第25页第14至25行)。
如前所述,申请的禁令救济并不涉及 Perplexity 在 Comet 上的全部投资,更遑论 Perplexity 公司的整体价值;且就现有记录而言,本院尚无足够信息对仅限于 Comet 访问亚马逊密码保护客户账户之损失进行量化。因此,Perplexity 关于设定保证金的请求予以驳回。
三、待上诉期间中止执行
庭审中,Perplexity 请求本院在发出临时禁令的情况下,中止执行该决定至其上诉期间届满(《联邦上诉程序规则》第8(a)(1)条)。
在审查是否准予待上诉期间中止执行时,法院须考量以下因素:(1)申请方是否有力证明其在实体上胜诉的可能性;(2)申请方在无中止执行的情况下是否将遭受不可弥补的损害;(3)批准中止执行是否将对诉讼当事方造成重大损害;以及(4)公共利益所在(Nken v. Holder, 556 U.S. 418, 434 (2009))。本案中,本院已认定亚马逊——而非 Perplexity——在实体上胜诉的可能性更大,且亚马逊若无临时救济将面临不可弥补的损害。
因此,Perplexity 关于待上诉期间中止执行的请求予以驳回。
作为替代方案,Perplexity 申请自本裁定之日起七日内的行政性中止执行,以便其向上诉法院寻求待上诉期间中止执行(《第九巡回法院规则》第27-2条)。
本院经审议后,准予 Perplexity 的上述替代申请。
四、结论
综上所述,亚马逊的临时禁令救济申请予以批准,具体内容如下:
1. 在本案终结裁判或本院另行命令之前,Perplexity 及其代理人、雇员、继承人和受让人,以及所有与 Perplexity 共谋、合谋或有关联的人员,特此被禁止:
a. 使用人工智能代理访问、企图访问亚马逊受保护的计算机系统,或协助、指示或为他人提供访问或企图访问亚马逊受保护计算机系统的手段;(注4:本文中"人工智能代理"是指通过 Perplexity 的 Comet 网络浏览器部署的,能够自主或半自主地代表任何用户或在任何用户的指示下在第三方网站上执行操作并与之互动的任何软件或计算机程序。)
b. 在亚马逊网站上使用任何账户、创建任何新账户,或接管任何现有账户,以使 Perplexity 的人工智能代理访问亚马逊受保护的计算机系统。
2. Perplexity 特此被命令:
a. 销毁或促使销毁所有 Perplexity 通过使用人工智能代理访问亚马逊受保护计算机系统所获取的亚马逊数据(包括客户数据)的所有副本,无论该数据是否由 Perplexity 或其雇员、代理人、受让人,或第三方服务提供商(包括但不限于网络托管商、代理服务器、隐私服务机构及域名注册商)持有或控制;
b. 将本裁定通知其官员、代理人、雇员,以及所有与其积极合作或参与的人员;
c. 在第九巡回法院就下述行政性中止执行作出裁定后三十(30)日内,通过声明书方式证明 Perplexity 已完全、彻底地遵从本裁定的所有要求。
3. 无需缴纳保证金。
4. 待上诉期间中止执行的请求予以驳回。
5. 行政性中止执行的请求予以批准,上述裁定自今日起中止执行七(7)日。
本裁定正式生效。
日期:2026年3月9日
MAXINE M. CHESNEY
美国联邦地区法官



