作者:王艳芳 华东政法大学知识产权学院 [1]
一、研究背景与方法
本观察通过对网络平台注意义务相关典型案例的系统梳理,旨在呈现2025年度司法实践在该领域的最新发展动态。通过数据库检索、法官推荐、代理律师提供以及互联网公司协助等多种渠道,汇集了50余份典型判决文书,最终筛选出30份具有重要参考价值的裁判文书进行分析。
这30份文书虽然不能反映全国审判情况,但由于这些案例来源于北京、上海、浙江、江苏、广东、湖北、重庆、福建等网络著作权案件较为集中且审判水平较高的法院辖区,可以说具有一定的代表性和权威性。除判决文书外,本观察还涵盖了12篇国内学者相关论文,最终选择3篇具有理论创新价值的学术文献纳入观察范围。
本观察聚焦以下核心议题:平台的审查义务、注意义务与过错的认定、明知应知的认定、营利的影响、合格的通知及必要措施的认定,同时涉及平台“通知—删除”规则与用户个人信息保护义务之间的冲突协调。
二、平台一般性审查义务
从这次收集的典型案例来看,各法院已基本形成共识:网络服务提供者对侵权行为不负有一般性审查义务。
在(2025)沪0104民初3069号判决[2]中,上海法院明确指出,软件分发平台的运营主体对于旗下管理软件的注意义务仅限于查明该软件是否专门用于实施侵权行为。对于并非用于直接实施侵权行为的软件,如若相对人无法举证证明其具有过错,则无法认定构成间接侵权。软件分发平台的运营主体对于旗下合法软件被利用实施的侵权行为既无审查能力,也无审查义务。
北京法院在多个判决中进一步细化了这一原则。在(2025)京0491民初6310号案件[3]中,法院认为,鉴于平台信息发布的即时性、海量性,信息发布主体的广泛性以及网络用户所发布内容性质的复杂性,对于网络用户发布内容是否侵犯其他民事主体权益,超出了网络服务提供者的判断能力,其仅对用户发布的内容负有一般性审查义务。但需要注意的是,此处一般性审查义务的具体范围界定仍需进一步明确,以避免产生理解上的歧义。
在(2025)京73民终299号判决[4]中,法院更加明确地指出,网络服务提供者并不负有主动全面审查网络用户上传内容是否侵权的义务,发现侵权内容的责任主要应当由权利人承担,并通过有效通知告知网络服务提供者。
在(2024)京73民终1627号案件[5]中,法院进一步强调,网络服务提供者对网络用户上传的具体内容不负有主动审查是否存在侵权事实的法律义务,对用户侵权传播涉案作品的行为存在明知或应知的主观过错是其承担赔偿责任的前提。
在(2024)渝民终87号判决[6]中,重庆法院从技术发展现状的角度论证了平台不负担一般性审查义务的合理性。法院指出,基于现有技术发展水平,面对大量的网络信息,作为网络技术服务提供商的平台客观上并没有能力对平台内每条视频信息事前逐一进行权利及侵权审查,我国法律也未要求平台必须承担监督其本身传输和存储信息的一般性事前主动审查义务。
在(2025)京0491民初11529号判决[7]中,北京法院全面阐述了网络服务提供者责任认定的基本框架。判决明确:上传侵权内容的用户是直接侵权责任人,提供技术服务的平台原则上不直接对用户内容负责;平台能否免责,取决于其是否履行了法定义务,即事前提示、设置投诉渠道、对具体侵权内容不明知或应知,并在知晓后及时删除;直接经济利益认定严格,平台的通用性激励计划和广告收入不被视为从特定侵权作品中获取的直接经济利益;权利人负有投诉义务,这是启动平台处理义务、认定平台应知过错的重要前提。总而言之,该判决体现了司法实践在保护著作权的同时,维护网络服务提供者作为技术中介的定位,避免对其施加普遍性审查义务,强调责任的认定必须基于具体的过错和行为。
(2025)京0491民初7749号判决[8]提及了“避风港”原则的适用,强调平台责任应以其存在过错为前提,而不应为其施加普遍的内容审查义务。同样在(2024)京73民终2476号案件[9]里面,再次明确不要轻易地施加普遍性、主动性的内容审查义务,平台责任的认定需严格遵循基于具体过错的归责原则。(2024)京73民终2463号[10]二审判决体现了一个非常清晰的司法倾向:在平台提供综合性付费会员服务,且侵权内容由用户上传的典型的模式下,法院倾向于不轻易认定平台因收取会员费而“直接获得经济利益”,从而避免对平台施加过重的、普遍性的内容事前审查义务。平台责任的认定,仍需回归到对具体侵权内容是否“明知”或“应知”这一过错原则上来。(2024)京73民终2018号[11]判决中也有类似表述,强调侵权责任的认定必须基于平台存在具体、可归责的过错。
三、注意义务与过错的认定
在(2024)鄂知民终19号[12]判决中,湖北法院清晰表达了认定平台合理注意义务边界时应当综合考量的因素,例如网络服务提供者提供服务的性质、方式及其引发侵权的可能性大小,应当具备的管理信息的能力;直播行为的特殊性、具体商业模式、传播的作品类型、知名度及侵权信息的明显程度等,基本上就是司法解释的内容。值得注意的是,该判决提出“某乙公司具有相适配技术能力的前提下”的表述,这一表述可能引起理解上的困惑——如果平台公司是一个没有相应的技术人员和技术的能力的小公司,那么判断原则会有所不同吗?个人认为,注意义务的标准应当基于业务模式和侵权风险进行判定,而非平台的技术能力。
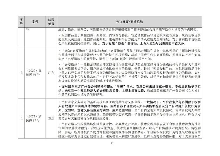
在(2025)苏12民终1022号[13]判决中,江苏法院提出了一个重要观点:对于标注“原创”的作品,平台应当尽到更高的审查义务。(2022)粤民再59号[14]判决根据具体的“通知—删除规则”,讨论是不是需要采取屏蔽的必要措施,最后得出的结论是,面对当事人坚持不懈的屏蔽请求,某公司不假思索地予以拒绝,未尽到一个理性经济人的合理注意义务,主观上具有过错。
在(2024)渝民终87号[15]判决中,重庆法院对注意义务范围的确定进行了较为复杂的阐述。判决指出,一般情况下,平台注意义务范围限于权利人有效通知中明确具体的侵权内容,但结合涉案平台主观认知事实,能够综合认定平台对用户侵权行为明知、应知时,注意义务范围应与明知、应知范围对应。判决又继续指出,当有证据证明平台对用户侵权行为明知应知情况下即使无法适用“通知—必要措施规则”,也可适用“明知、应知—必要措施规则”对平台行为予以规制。此时,平台的注意义务范围不再局限于权利人之有效通知内容,而应与证据显示的平台明知应知范围相对应。对于平台的明知,根据相应证据直接认定。
笔者认为,这份判决的逻辑和标准可以再清晰一点。目前是先阐述一般情况,又阐述了多个特殊情况,还涉及一般与特殊的冲突等,但也并没有解释出具体的内容,增加了阅读的理解困难,同样也反映出这份判决对一些新问题的犹豫。该判决在结论部分指出“相应的注意义务范围基于平台主观认知范围而确定,相关措施的选择及实施方式均应结合技术情况及注意义务范围进行具体认定”,这种标准的模糊性可能导致当事人无所适从。
(2025)京73民终454号[16]判决进一步明确了网络服务提供者责任认定的技术中立原则,指出行为被动性是划界的基础:仅响应搜索、提供链接和通用工具,未主动干预内容,则不产生更高的注意义务;通知前置性是追责的前提,权利人未利用平台公示渠道投诉而直接诉讼,将影响对平台过错的认定。本案与后文提到的“网盘案”(1632号)共同体现了司法实践对不同网络服务模式(存储/搜索)下“避风港”规则适用的一致性,即:严格区分“技术提供”与“内容干预”,仅在服务提供者跨越技术中立边界、存在主观过错时,才追究其帮助侵权责任。
(2023)京0491民初18537号[17]、(2024)京73民终1098号[18]判决中体现的判断依据与司法解释中的规定基本对应,并且单独指出:在目前的技术背景下,不能仅因为相关页面上出现“推荐”字样,且推荐中存在侵权内容,就必然认定网络服务提供者对被诉侵权内容的传播存在过错,而是要根据在案证据进行个案判断。最后,两份判决对于平台注意义务的边界的结论是:对于提供信息存储空间的平台,尤其是百科类服务平台,短视频内容的侵权判断难度较大,不宜一概认定平台“应知”侵权。
四、明知、应知的认定
在(2025)京73民终1433号[19]判决中,北京法院采用的认定规则为:考虑到被诉侵权行为发生于涉案作品热播期间,而通常自然人获得涉案作品的完整合法授权的可能性较低,平台通过设置分类专区方式对被诉侵权音频进行推荐,具有过错,应当认定平台对用户的侵权行为应知,构成帮助侵权。(2025)京73民终1183号[20]判决也同样指出了作品热度这一考量因素。该案中,某乙公司作为涉案平台的网络服务提供者具备相应的管理信息的能力,且涉案歌曲是具有较高知名度的歌曲,而某乙公司并未采取合理、有效的技术措施防止侵权的发生,应当对涉案侵权行为承担帮助侵权的相应责任。
(2025)京73民终195号[21]判决对“应知、明知”进行了比较详细的阐述:“明知”主要涉及侵权通知的问题,侵权通知是否合格,关键在于能否使网络服务提供者准确识别权利人、准确快速定位侵权内容并易于对侵权行为作出判断;对于“应知”的判断,该判决也结合案情进行了细致分析。
值得讨论的是,(2025)沪73民终825号[22]判决认为,不同的网络服务提供者,应匹配不同的预防能力,不能超出其实际可操作的范围;作为搜索平台,积极的预防措施应符合其作为信息检索渠道的预防能力。其中,“实际可操作的范围”这样的表述令人困惑。笔者的个人观点是:平台的预防能力、注意义务应当和业务模式相关,而不是其现实能力、技术的问题。如果平台没有能力预防就没有对应的注意义务,这很容易成为平台逃避侵权责任的借口。
(2025)渝民终86号[23]和(2024)粤民终5088号[24]判决文书引用司法解释的内容,按照司法解释的原则来认定明知或应知的情节。
在(2024)闽01民初826号[25]判决中,福建法院对流畅播和云盘服务提出了更高的注意义务标准。法院认为,由于该网络服务具有主动性,不完全等同于被动响应用户存储和分享指令的信息存储空间服务,已经实质性替代原网站向用户提供侵权视频,服务提供者有义务提高注意力标准,控制技术服务的附带侵权风险,通过采取必要技术措施(例如初阶语义分析等手段)屏蔽、拦截高侵权风险视频的流畅播服务。(2024)赣民终161号[26]判决则强调平台激励活动的影响,这类为鼓励各类型视频作品在快手平台内的创作、推广、传播而创设的激励计划,本质是为了增强快手平台用户活跃度,相关计划活动并未针对被诉侵权视频,无法充分证明平台通过该类计划诱导、鼓励用户实施被诉侵权行为。
在(2024)琼73民初284号[27]判决中,海南法院对平台应知的认定提出了五个重要考量因素:(1)涉案作品具有极高的市场热度和版权保护显著性;(2)权利人的事前预警与海量侵权通知;(3)平台自身宣称的技术能力;(4)平台服务呈现的侵权特征极其明显;(5)网盘中出现热门独播剧全集内容,其本身即构成“应知”的强有力推定。
五、营利的影响
在(2024)苏01民终8393号[28]判决中,江苏法院认定了一种特殊的直接获得经济利益情形。本案中,销售主体将侵权音频作为卖点推销硬件设备,平台不仅因销售设备获益,且同时可从上传侵权音频被消费者下载、收听的过程中获得流量收益,应当对侵权行为负有较高的注意义务。在平台对销售主播上传的内容不加任何审核的情形下,其主张适用的“避风港”原则不仅起不到平衡互联网消费参与者利益的正向作用,反而会被异化为网络服务提供者推卸法定责任的工具。
(2024)京73民终2463号[29]判决中载明,一审法院认为,涉案App用户阅读涉案作品需付费开通VIP会员,同时该会员费用根据阅读时长、阅读短篇故事时开通收取的会员费用等因素按一定比例分配给上传者.北京某公司作为网络服务提供者,属于从用户提供的作品中直接获得经济利益的情形,对侵害信息网络传播权的行为负有较高的注意义务。二审法院认为,根据已查明的事实,某公司开通VIP服务并非针对特定作品,其开通该项服务所收取的费用应当被认定为针对网络用户的一般性收费,并非针对被诉侵权内容的特别收费,亦非由于侵权内容导致的额外收益。该项“收益”与侵权内容之间不具有直接对应性,不属于从侵权内容中“直接获得经济利益”的情形。在A公司未提供其他证据证明某公司针对涉案作品的传播有其他获益的情况下,不应认定某公司从被诉侵权作品的提供中获得了直接的经济利益。一审法院对此认定有误。这里需要注意的是,二审法院对一审法院此部分的改判是基于查明事实的不同,即“本院认为”部分中的“根据已查明的事实”;但经查阅判决书,“事实认定”部分并未明确记载据以改判之事实,仅记载了双方当事人提供的证据及质证意见,若能具体载明与一审查明的“该会员费用根据阅读时长、阅读短篇故事时开通收取的会员费用等因素按一定比例分配给上传者”获利事实有何不同,说服力会更强一点。
六、合格的通知
(2025)京73民终195号[30]判决明确指出,侵权通知是否合格,关键在于能否使网络服务提供者准确识别权利人、准确快速定位侵权内容并易于对侵权行为作出判断。(2025)京73民终299号[31]判决也强调,法律法规对权利人的侵权通知有明确规定,应当包括侵权作品的名称及网络地址。在权利人的侵权通知中仅包括一条指向明确的侵权作品信息的情况下,平台仅对该侵权作品作出删除处理,符合法律规定。
七、必要措施的认定
(2022)粤民再59号[32]判决文书认为,“必要措施”一般指足以阻止涉案侵权行为继续和足以防止涉案侵权行为造成的损害后果扩大,并且不会对网络服务提供者、用户造成不成比例损害的措施。但是,针对“明显侵权”的,亦包括采取足以制止他人已经实施的与涉案侵权行为相同的行为以及预防再次发生与涉案侵权行为相同行为的措施,如对于反复多次上传侵权作品的用户进行“冻结账号”“封号”处理,对于已有初步证据证明被侵害的热播剧,以通过设置各类关键词采取版权过滤措施等。
(2024)京73民终1632号[33]判决则强调,网络服务提供者针对用户侵权所应采取的必要措施,不应仅限于在侵权发生之后断开链接一项,否则即便其做到了及时断开,往往也会使侵权用户、权利人和网络服务提供者之间陷入“侵权—通知—断开—再侵权—再通知—再断开”的往复循环之中,难以有效制止用户的持续侵权和权利人损失的扩大。因此,除及时断开链接外,网络服务提供者还应基于其所提供服务的性质、方式、引发侵权可能性的大小以及其所具备的信息管理能力,积极采取其他合理措施,例如通过屏蔽制止用户分享侵权链接。
八、平台“通知—删除”规则与用户个人信息保护义务及过错认定
平台“通知—删除”规则与用户个人信息保护义务是另外一个值得关注的问题。《信息网络传播权保护条例》第十三条规定:“著作权行政管理部门为了查处侵犯信息网络传播权的行为,可以要求网络服务提供者提供涉嫌侵权的服务对象的姓名(名称)、联系方式、网络地址等资料。”第十五条规定:“网络服务提供者接到权利人的通知书后,应当立即删除涉嫌侵权的作品、表演、录音录像制品,或者断开与涉嫌侵权的作品、表演、录音录像制品的链接,并同时将通知书转送提供作品、表演、录音录像制品的服务对象;服务对象网络地址不明、无法转送的,应当将通知书的内容同时在信息网络上公告。”
根据前述规定,网络服务提供者服务对象的相关信息并不直接向权利人提供,而是通过“转通知”措施。实践中,有网络服务提供者以保护个人信息为由,称相关数据已经删除。(2024)京0491民初7218号[34]、(2024)京73民终1940号[35]、(2025)京民申1412号[36]判决论述了两者的关系。上述判决中,法院指出,平台以业务停服、依法删除为由对抗权利人维权时,必须承担严格的举证责任,证明其删除行为的合规性与必要性;若无法证明,则其不能提供侵权者信息的行为将被认定为自身过错,需直接对权利人承担赔偿责任。
九、文献
马一德、赵迪雅在《算法推荐服务提供者注意义务新解——以特殊审查义务为中心》(2025)[37]一文中提出,算法推荐服务提供者应承担介于被动审查义务和全面审查义务之间的特殊审查义务。
冯晓青在《网络平台算法推荐著作权侵权认定及其规制》(2025)[38]一文中指出,在注意义务上,应根据算法推荐平台类型和运行机制确定相应的注意义务,网络服务提供者的“注意义务”来源于公共场所的安全保障义务,被称为安全保障义务在互联网环境下的延伸。考虑到算法推荐与提供作品内容的密切联系,以及网络平台借助算法推荐所获得的市场经济利益,有必要根据个案情况适当提高我国网络平台的“注意义务”标准。
柯胥宁、王伟在《新业态下网络服务提供者的著作权侵权责任认定——基于对“凯叔讲故事”侵权案的评析》(2025)[39]一文中指出,在侵权责任的构成要件上,法院应结合主体身份、利益关联度、侵权行为明显程度综合考量“应知”与否。“凯叔讲故事”案中的涉案商家与主播构成利益共同体,对侵权风险具有更高预见能力,应认定其为“应知”。网络服务提供者为直接侵权行为提供技术支持,即构成帮助侵权。
十、结论
通过对2025年度网络平台注意义务相关案例和学术文献的系统梳理,本观察得出以下基本结论:虽然近年来理论界和实务界一直在讨论是否应当加重平台责任,但从实际的司法判决来看,法院总体上仍然坚持2013年施行的《关于审理侵害信息网络传播权民事纠纷案件适用法律若干问题的规定》确立的基本框架和价值取向,避免施加过重的普遍性审查义务。
鸣谢
本观察的完成得益于众多法官、律师和互联网公司法务人员的大力帮助,他们为本研究提供了宝贵的判决文书和实务经验。在此谨表诚挚谢意。
本观察仅为个人观点,由于水平与收集资料所限,对相关判决进行的总结和梳理如有错误和疏漏,责任由观察人承担。
附表格:



















注释:
1 本报告基于本人于2025年1月25日在上海市法学会网络治理与数据信息法学研究会2025年年会暨“网络平台版权侵权责任”学术研讨会上的发言整理,并略有调整。
2 详细内容见《附表一:案例汇总表》序号1。
3 详细内容见《附表一:案例汇总表》序号2。
4 详细内容见《附表一:案例汇总表》序号3。
5 详细内容见《附表一:案例汇总表》序号4。
6 详细内容见《附表一:案例汇总表》序号5。
7 详细内容见《附表一:案例汇总表》序号6。
8 详细内容见《附表一:案例汇总表》序号7。
9 详细内容见《附表一:案例汇总表》序号8。
10 详细内容见《附表一:案例汇总表》序号9。
11 详细内容见《附表一:案例汇总表》序号10。
12 详细内容见《附表一:案例汇总表》序号11。
13 详细内容见《附表一:案例汇总表》序号12。
14 详细内容见《附表一:案例汇总表》序号13。
15 详细内容见《附表一:案例汇总表》序号14。
16 详细内容见《附表一:案例汇总表》序号15。
17 详细内容见《附表一:案例汇总表》序号16。
18 详细内容见《附表一:案例汇总表》序号17。
19 详细内容见《附表一:案例汇总表》序号18。
20 详细内容见《附表一:案例汇总表》序号19。
21 详细内容见《附表一:案例汇总表》序号20。
22 详细内容见《附表一:案例汇总表》序号21。
23 详细内容见《附表一:案例汇总表》序号22。
24 详细内容见《附表一:案例汇总表》序号23。
25 详细内容见《附表一:案例汇总表》序号24。
26 详细内容见《附表一:案例汇总表》序号25。
27 详细内容见《附表一:案例汇总表》序号26。
28 详细内容见《附表一:案例汇总表》序号27。
29 详细内容见《附表一:案例汇总表》序号28。
30 详细内容见《附表一:案例汇总表》序号29。
31 详细内容见《附表一:案例汇总表》序号30。
32 详细内容见《附表一:案例汇总表》序号31。
33 详细内容见《附表一:案例汇总表》序号32。
34 详细内容见《附表一:案例汇总表》序号33。
35 详细内容见《附表一:案例汇总表》序号34。
36 详细内容见《附表一:案例汇总表》序号35。
37 详细内容见《附表二:文献汇总表》序号1。
38 详细内容见《附表二:文献汇总表》序号2。
39 详细内容见《附表二:文献汇总表》序号3。



